皇冠代理登1_山西零售龙头“美特好”多家门店闭店调改,部分门店出现货架大面积空置、购物限流、退卡时间长,相关部门已与企业对接,太原市消协:此次是调改并非彻底停业
新2备用网址(huangguan.hk)开会员号,占成\登3代理\皇冠皇冠信用网_皇冠信用网招登1登2平台出租极目新闻记者 郭迩
近期,太原美特好超市因经营策略调整,陆续出现多家门店闭店调改,部分营业门店出现商品补货延迟、货架大面积空置、退卡时间长等情况,相关投诉在平台短时间内迅速上升,一些储值卡使用等消费问题也接踵而至皇冠代理登1。12月11日,针对上述问题,记者致电了山西省商务厅,工作人员称有相关部门人员正在和企业对接处理,已经进行了开会讨论。太原市消费者协会工作人员回复记者称,美特好超市属于山西省重点企业,此次闭店是进行调整改造并非彻底停业。

记者实探皇冠代理登1,发现太原大量美特好门店闭店调改(记者实拍)

记者实探皇冠代理登1,发现太原大量美特好门店闭店调改(记者实拍)

展开全文
记者实探皇冠代理登1,发现太原大量美特好门店闭店调改(记者实拍)
12月11日,极目新闻记者来到太原市多家美特好门店,发现其已经暂停营业,门上贴的公告写着:2025年12月11日起,美特好进入焕新调改,敬请期待皇冠代理登1。有来此的消费者告诉记者称,他们持有的美特好购物卡金额在数百元至千元不等,听说美特好超市要进行闭店改造,担心卡上钱花不出去就想着赶紧来消费,结果发现门店已经暂停营业。
随后记者又致电了美特好旗下焕新品牌“开心大集”太原市滨河门店皇冠代理登1。工作人员称,超市目前正在营业中,但是顾客特别多,因此采取了限流措施,来此购物需要在商场外排队,并且门店消费者特别多,现在存在缺货情况,需要等晚上闭店之后才能进行补货。持有美特好购物卡的消费者可以来此消费,但是如果想退卡,需要提交资料后等半年时间。

来太原市正在营业的“美特好”开心大集门店消费的顾客(来源:网络)

来太原市正在营业的“美特好”开心大集门店消费的顾客(来源:网络)

“美特好”开心大集门店货架大面积空置(来源:网络)
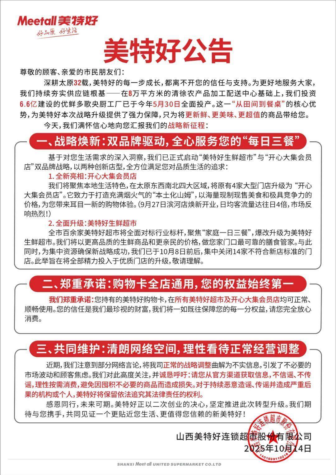
11月4日,美特好发布2025年-2026年新开店+调改店计划官方公告:首先,我们想对所有信赖和支持美特好32年的朋友们,表示真挚的感谢,同时也为近期因公司战略调整给大家带来的困扰,致以诚恳的歉意皇冠代理登1。此次25家门店新开+调改,是美特好战略焕新、服务升级的重要里程碑。暂时的调整,是为了更好地出发。我们期待,在不久的未来,能继续参与您有滋有味的每一天。10月14日,美特好超市发布公告称,消费者持有的美特好购物卡,在所有美特好超市及开心大集会员店均可正常、顺畅使用。并且呼吁顾客按需消费,避免因囤积不必要的商品而造成损失。

美特好超市此前发布闭店调改公告

美特好超市此前发布公告
据此前媒体报道,为充分保障消费者合法权益,保障消费者满意消费,同时引导本土零售头部企业美特好进一步规范经营行为、合理调整经营策略,妥善处理售后问题、稳定市场秩序皇冠代理登1。10月15日下午,省市场监管局12315消费投诉举报指挥中心(以下简称省12315中心)、省消协、太原市12315消费者申诉举报中心(以下简称市12315中心)、太原市消协在府西街办公区对美特好超市进行了约谈。约谈会议明确要求美特好超市要立即整改,要履行好《消费者权益保护法》等法规规定的经营者义务,保障消费者正常消费、便利消费;要保障商品质量满足消费者需求,自觉维护好市场秩序;要保障商品品类、数量,消费者可自由选择商品;要保证消费者可以顺利退卡;如果再闭店,要按相关规定至少提前30日及时告知到消费者。
美特好超市表示,他们将通过系统性整改实现四大核心目标:一是保障商品供应充足,杜绝缺货影响消费;二是规范闭店、新开店及战略转型流程,保障消费者知情权与购物便捷性;三是全面优化消费者权益保障措施,提升消费体验;四是建立健全舆情防控与应急机制,重塑消费者信任,避免引发社会问题皇冠代理登1。
(来源:极目新闻)
猜你喜欢
- 3天前皇冠信用网如何开户_伊朗确认:雷扎伊身亡
- 3天前皇冠信用网会员_特朗普又改口了?不到24小时,美债遭遇大规模抛售,美国失算了
- 5天前信用网如何申请_英国冻结一中国公民及关联公司8100万英镑房产,要求3个月内证明购房资金合法
- 1周前皇冠信用平台出租出售_特拉维夫上空出现鸦群,以色列疑似寻求停火,伊朗表示要为47年账“做个了断”
- 2周前怎么开通皇冠信用网口_济南舜耕路38号要“原拆原建”?海报新闻记者实地探访
- 2周前皇冠信用网登1_没看出来!她们穿的竟然是内衣!地铁站里的这场快闪太敢了
- 2周前皇冠信用登1_53票反对、47票赞成!特朗普连夜发文:伊朗已经“灭亡”,美国最大的敌人在内部
- 2周前皇冠信用网去哪里弄_“我以为奔驰E300会自动减速”,男子称开启辅助驾驶跑高速出事故车辆贬值,4S店:操作不当
- 2周前皇冠信用网去哪里弄_伊朗发射导弹后,英国外交大臣:我们和美以立场不同
- 2周前皇冠信用网去哪里弄_10-7击败奥沙利文 斯诺克世界公开赛决赛塔猜亚轰147夺冠
- 2周前皇冠信用网会员如何注册_以色列经历“艰难一夜” 美伊互放狠话
- 2周前世界杯皇冠信用网会员注册_钧正平:宁可千日无战、不可一日无备,不宣而战、突然袭击,时至今日这种无视国际道义、抛弃基本良知的伎俩依然被某些势力大肆运用
- 2周前皇冠信用网登1,登2,登3出租_曼联与伯恩茅斯战平:数据背后的战术与人物故事解析
- 3周前皇冠信用网登2代理_足迹里的政绩观:一辆自行车,一路访民情
- 3周前皇冠登录地址_拉里贾尼之死不简单,以色列单方面下死手,要把美国往火坑推
- 3周前皇冠信用最新地址 _作为公安部长出身的苏林,推动与中方建立“3+3”机制,中越给世界打了个样
- 3周前皇冠信用盘会员 _2500名美军杀进霍尔木兹海峡,却连油轮都不敢护送!伊朗这招太狠了
- 3周前皇冠信用盘怎么租 _“成都市委、市政府高度重视,已责令涉事公司停产停业”
- 3周前皇冠信用盘登123出租 _知名女演员在杭州坐公交:又回到熟悉的地方,网友:我的童年回忆啊
- 3周前皇冠信用盘会员注册网址 _伊朗袭击美国花旗银行分行;以色列再遭导弹袭击!伊朗船只迫近“林肯号”航母,美军连开数炮全打空
- 3周前皇冠信用盘结算日 _已刑拘3人!深圳所有涉“电鸡”事故,将倒查是否非法改装
- 3周前皇冠信用盘结算日 _799元镜片进价仅15元,溢价超50倍,批发商聊到拿货价格时十分谨慎,只敢在手机上打字
- 3周前皇冠信用盘账号注册 _特朗普:普京肯定说我帮了,中国也这么说,那我就帮了
- 4周前科特迪瓦 vs 厄瓜多尔 _一艘泰国货船遭炮火袭击,伊朗强硬表态:想过霍尔木兹,必须获得伊朗许可!特朗普称必要时美军会护航,商船真去求美军,结果全被拒


网友评论
QuickQ
回复每天顶顶贴,一身轻松啊!https://www.quickq9.com
快连VPN
回复林子大了,什么鸟都有了啊!https://www.kuailian-cn.it.com
wps
回复没人理我,好伤心啊!https://of-wps.it.com